Adobe XD
Adobe Illustrator
Invision App

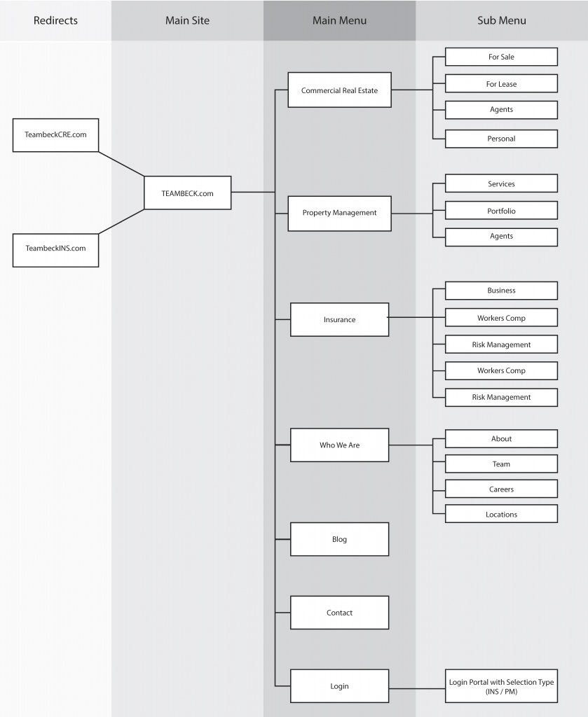
Beck Partners had an issue at hand of having 3 separate sites for 3 separate but similar lines of business. These sites all had different domain names and websites, and constantly redirected to the other domain names and all were slightly different in style and layout. This created a significant hurdle for users to navigate and associate the Beck brand with their line of products. It was also created an issue with efficiency in updating website content and keeping consistent messaging across their brand.
By redirecting all their product lines to a single site with product lines having their own landing pages, we were able to better control the customer experience and connect customers to product line extensions. Previously, customers who for example were interested in purchasing a commercial property, had to go to a separate site all together to look into buying or researching insurance products provided by BECK for said commercial property.
We started by eliminating the other sites and redirecting those sites to a central site site. We then created funnels and simple navigation with CTA’s on product lines to go to corresponding product line extensions to create a seamless User Experience that kept the customer on the same website, with consistent branding and messaging.

Adobe XD
Adobe Illustrator
Invision App